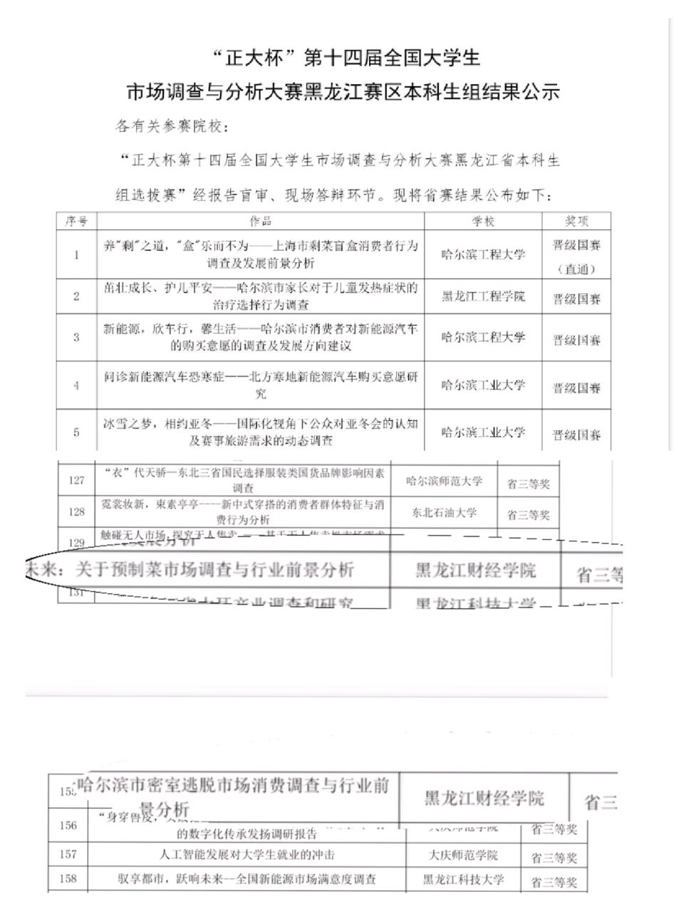
2024年4月28日,“正大杯”第十四届全国大学生市场调查与分析大赛黑龙江赛区本科生组成绩最终揭晓,来自不同院校的百余支队伍同台竞技。此大赛为我校首次参赛,经过校赛筛选,由13支队伍中选送4支队伍参加省赛。经过同学们不断地努力和指导教师的认真指导,最终我校在本次大赛中获省三等奖两项,分别来自会计学院的“不可思议”组和“你说的都对”组。

全国大学生市场调查与分析大赛(以下简称市调大赛)由中国商业统计学会创办于2010年,现已连续举办十四届,累计有1000多所高校,5400多校(次),80万多人参赛。2018-2023年,市调大赛连续五年跻身《全国普通高校学科竞赛榜单》前列,是全国一流的公益性专业品牌赛事,也是学术引领、政府支持、企业认可、海峡两岸暨港澳高度联动的多方协同育人平台。

首次参赛获得这样的成绩,离不开校领导和实验中心对学生参与竞赛的长期支持与帮助。第十四届“正大杯”启动以来,在各级领导的鼎力帮助下,会计学院积极组织学生参与竞赛,指导教师充分发挥各自的专业特长对学生进行悉心指导,带领参赛同学解读优秀市场调研案例,与学生一起打磨每一份参赛报告,最终获得佳绩。

近年来,学校致力于跨学科人才的培养,鼓励学生积极参与各类竞赛,将参赛项目与专业课内容有机结合起来,让学生们在实践中掌握知识。本此大赛充分展现了学生的综合能力和专业素养,同时也是我校培养应用型人才的成果,与我校厚植根基、创新机制、提升内涵、凝炼特色、开放发展的办学理念相符合。
